funktionsbereiche:kostenrechnung
Inhaltsverzeichnis
Kostenrechnungsprozesse
Kostenstellenplanerstellung
Kostenartendefinition
Kostenartenrechnung
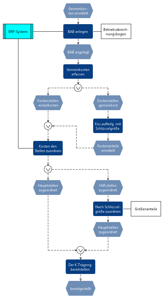
Kostenstellenrechnung
Kostenträgerrechnung
funktionsbereiche/kostenrechnung.txt · Zuletzt geändert: von caliskan
