funktionsbereiche:personalwesen
Inhaltsverzeichnis
Personalwesenprozesse
Personalbedarfsplanung
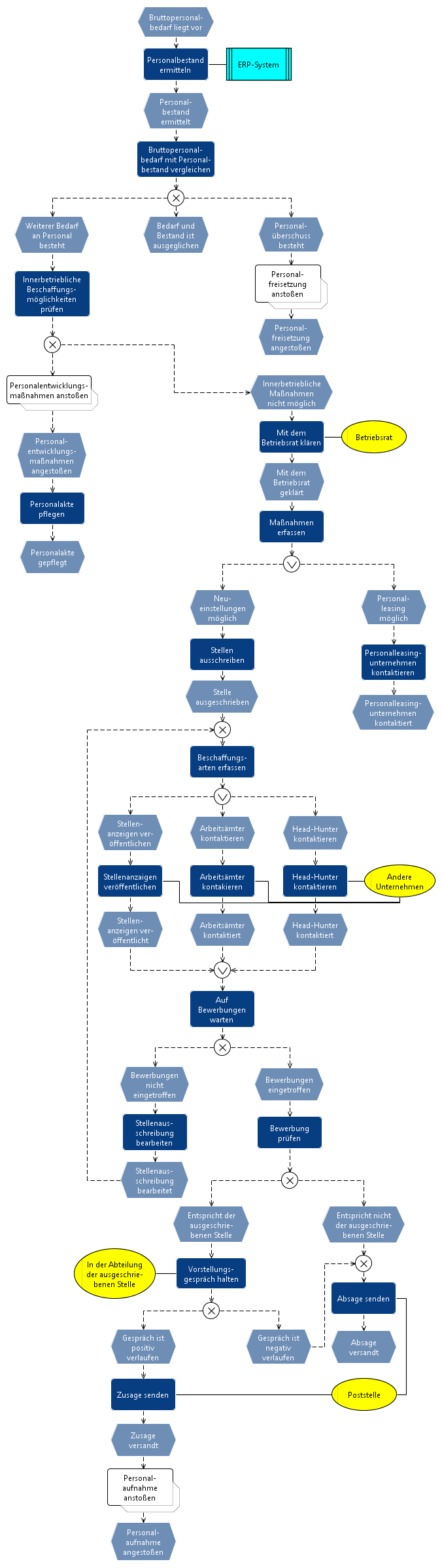
Personalbeschaffung
Personalaufnahme
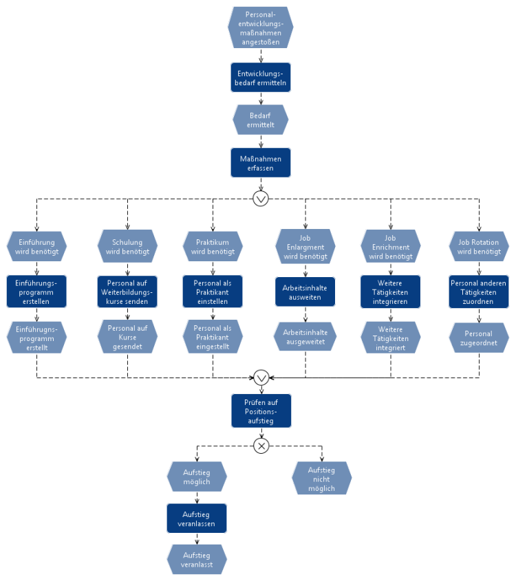
Personalentwicklung
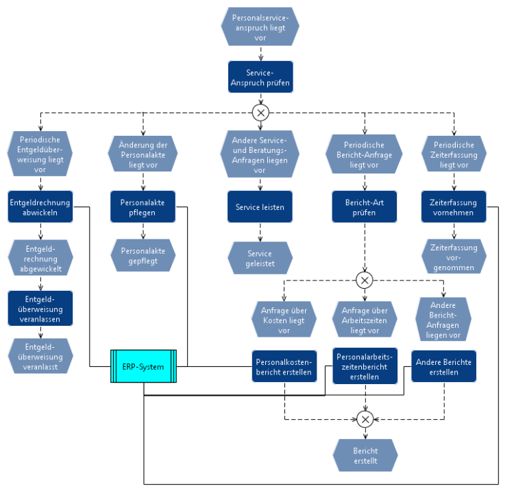
Personalservice
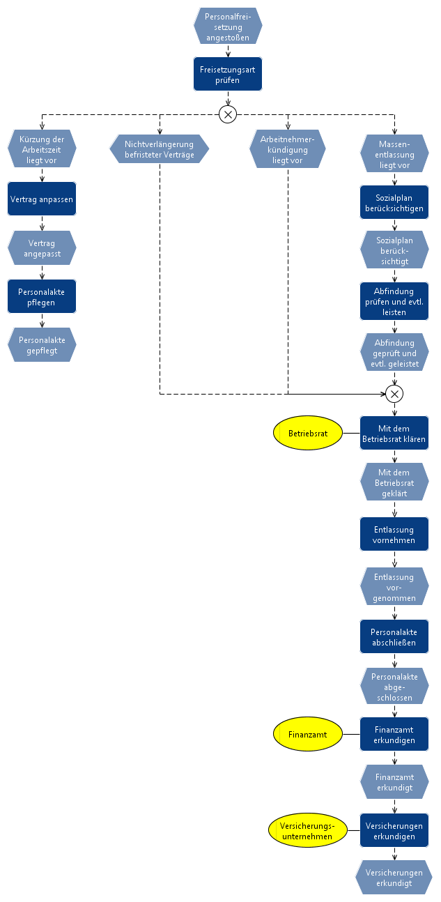
Personalfreisetzung
funktionsbereiche/personalwesen.txt · Zuletzt geändert: von caliskan
