funktionsbereiche:unternehmensplanung:produktion:fertigungsauftragsrueckmeldung
Inhaltsverzeichnis
Fertigungsauftragsrückmeldung
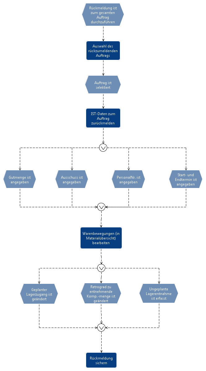
Rückmeldung Gesamtauftrag
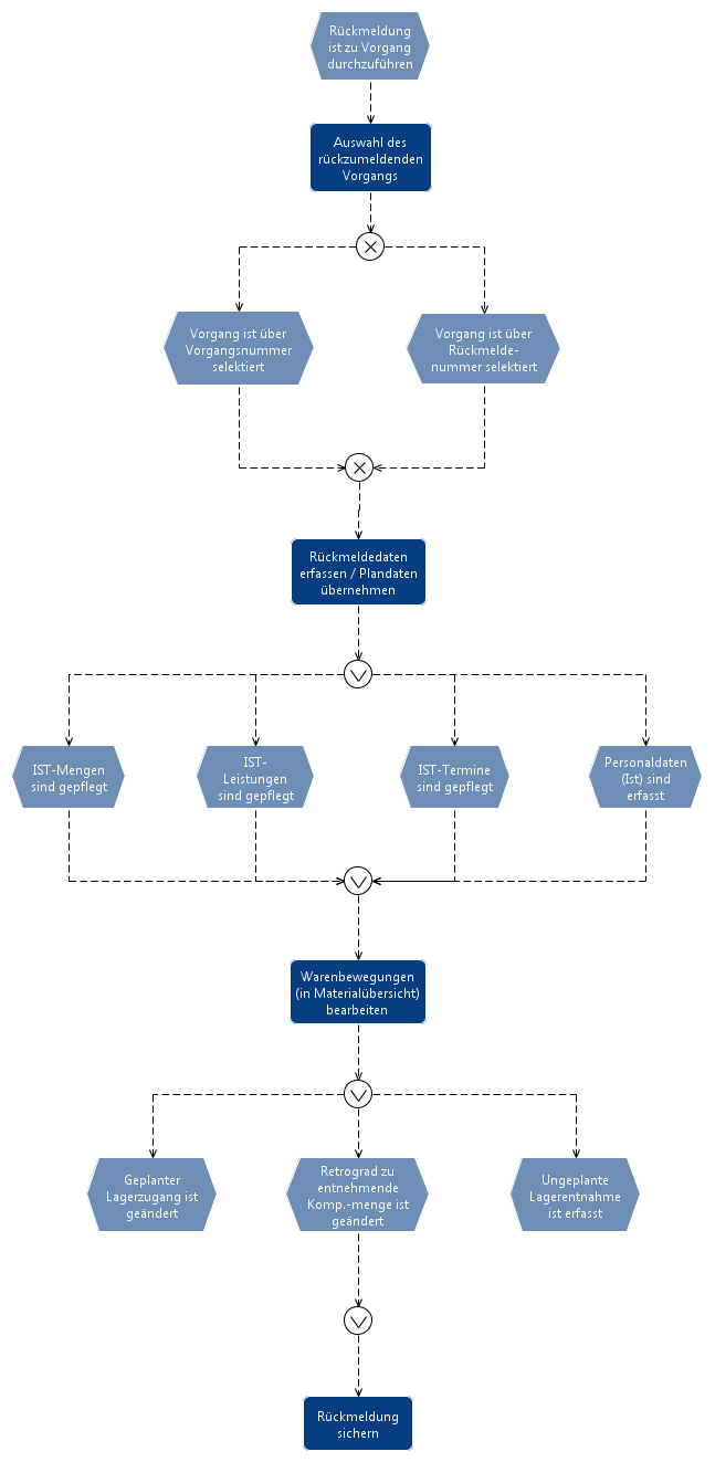
Rückmeldung zum Vorgang
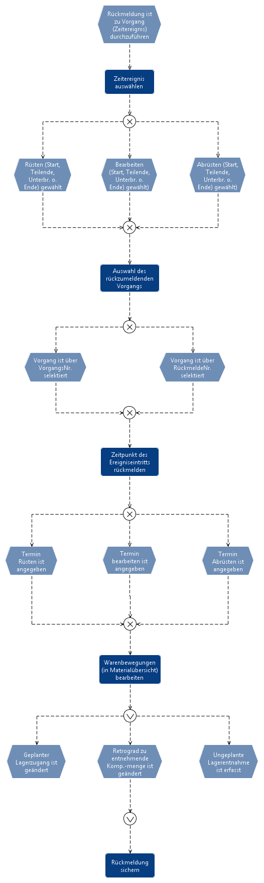
Rückmeldung zum Zeitereignis
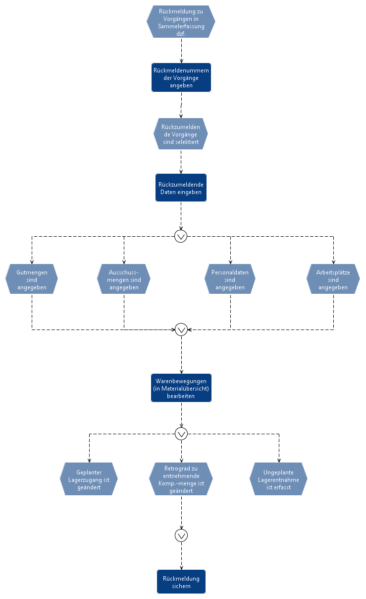
Rückmeldung Sammelerfassung
funktionsbereiche/unternehmensplanung/produktion/fertigungsauftragsrueckmeldung.txt · Zuletzt geändert: von hohmann
