zum Inhalt springen
Wirtschaftsinformatik Wiki - Kewee
Benutzer-Werkzeuge
Anmelden
Webseiten-Werkzeuge
Suche
Werkzeuge
Links hierher
Zu Buch hinzufügen
PDF exportieren
Medien-Manager
Übersicht
Anmelden
>
Medien-Manager
Übersicht
Zuletzt angesehen:
•
CRM/Marketing
•
Allgemeine Nutzungsbedingungen für Kewee
•
Disposition
•
Operativer Einkauf
•
Auftragsabwicklung
•
BPMN 2.0 Syntax & Semantik
•
Angebotserstellung
Seitenleiste
Home
Start
Vorgehensmodell
Organisation
Organisationsprinzipien
Organigramm
Referenzmodelle für GP mit EPK (1.0)
Prozesseübersicht
Produktion
Einkauf
Lager
Vertrieb
Hauptbuchhaltung
Anlagenbuchhaltung
Kostenrechnung
Personalwesen
Referenzmodelle für GP mit BPMN 2.0
Einleitung
Prozesslandschaft
Hauptbereiche
Managementprozesse
Unternehmensführung und -strategie
Kommunikation und Datenschutz
Audit
Managementbewertung
Kernprozesse
Einkauf
Produktion und Lager
Vertrieb
Unterstützendeprozesse
Hauptbuchhaltung
Anlagenbuchhaltung
Kostenrechnung
Personal
Prozess-modellierung
Modellierungshaus
BPMN Editor
BPMN-XML Beispiel
Anwendungen
Agile Methoden
Tools für Agile Methoden
Open Source ERP-System
Auswahl
Dolibarr
Partner
Intranet Portal
Architektur
Komponenten
Anforderungen
Einführungsstrategie
Marktbetrachtung
Funktionale Anforderungen ERP
Funktionale Anforderungen
Glossar
Vergleich ERP-Cloud-Systeme
Anbieterübersicht
Big Data
NoSQL
MapReduce
Hadoop
NewSQL
Literatur
SAP UI5-Programmierung
Marketing im Internet
Social Media Marketing
Methoden
Analyse
Konzept
Literatur
So geht's
Community
Pozess Werbevideo
Dokuwiki
bflow Toolbox
Technische Umsetzung
Inhaltsbeschreibung
FAQ
Literatur
Sonstiges
Vision
Kontakt
Über uns
Sponsoren
Impressum
Sitemap
funktionsbereiche:unternehmensplanung:vertrieb:angebotserstellung
Buch erstellen
Diese Seite zum Buch hinzufügen
Buch erstellen
Diese Seite aus Buch entfernen
Buch anzeigen, ändern(
0
Seite/n)
Hilfe
Angebotserstellung
⇐
Vertrieb
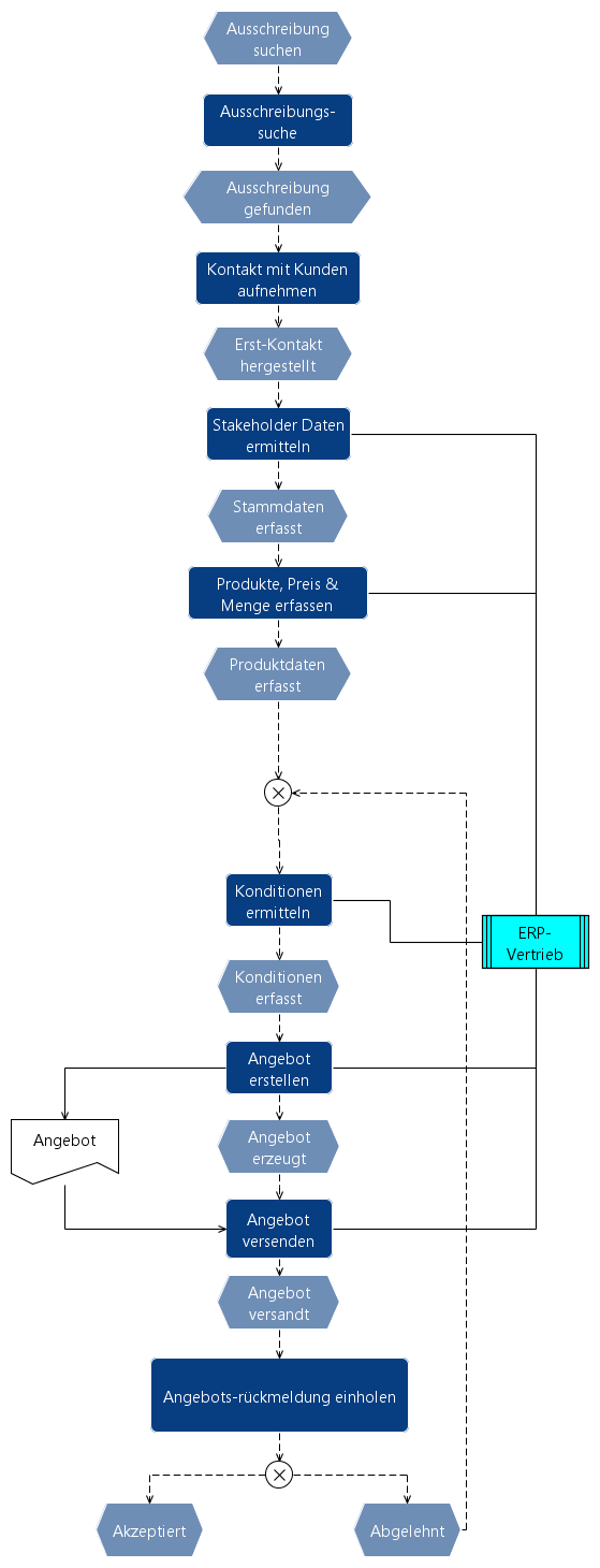
EPK - Angebotserstellung
Prozess - Angebotserstellung
⇐
Vertrieb
funktionsbereiche/unternehmensplanung/vertrieb/angebotserstellung.txt
· Zuletzt geändert:
2015/11/12 20:50
von
caliskan
Seiten-Werkzeuge
Links hierher
Zu Buch hinzufügen
PDF exportieren
Nach oben